为全面推动习近平新时代中国特色社会主义思想进教材进课堂进学生头脑,落实好教育部新时代高校思想政治理论课教学工作基本要求,进一步深化思想政治理论课教学改革,2019年1月,全国高校思想政治理论课实践教学联盟面向全体联盟会员单位征集2019年寒假实践教学活动成果。活动由《思想教育研究》编辑部、北京科技大学马克思主义学院等单位协办本次活动。活动主题为“致敬历史 献礼祖国”,成果内容和形式分为口述史和微电影两类。
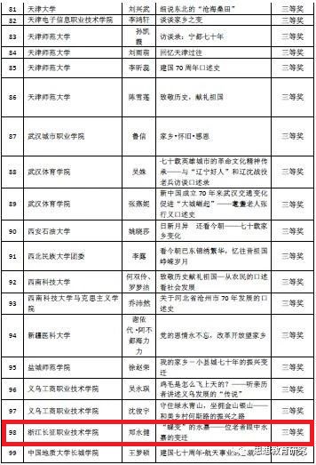
我校于2019年1月在全校发布比赛通知,公开征集优秀参赛作品!我校师生积极响应大赛号召,共选拔出5部口述史,3部微电影参加比赛。在历时4个多月的选拔评比中,最终,我校学子喜获佳绩!虞永毅(18物联)作品《探访湘东村七十年变迁》(指导教师基础部侯培玲老师)荣获口述史类一等奖,郑永健(18电信)作品《“蝶变”的永嘉——位老者眼中永嘉的变迁》(指导教师基础部张为娜老师)荣获口述史类三等奖,沈施浩(18城轨)作品《美丽的小镇》(指导教师基础部侯培玲老师)荣获微电影类三等奖。
据悉,本次成果征集活动中,口述史部分共收集到来自全国74所学校报送的作品474件作品,微电影部分共收集到来自全国47所学校报送的作品94件作品。根据活动评选规则,主办方邀请相关专家进行网络评审和现场评议以及复审,最终评出口述史作品一等奖20项,二等奖35项, 三等奖50项,共计105项;微电影作品一等奖5项,二等奖10项,三等奖15项,共计30项。



基础部供稿